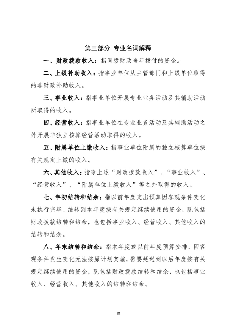
2025
09/26
16:47
来源:
乌鲁木齐市生态环境局
微博分享
微信分享
扫一扫在手机打开当前页
附件下载>>
相关链接>>
【打印本文】【关闭】
区县网站 市政府工作部门 市政府直属事业单位 其他
开办:乌鲁木齐市人民政府 主办:乌鲁木齐市人民政府办公室 承办:乌鲁木齐市人民政府电子政务中心 政务服务热线:12345